开云app下载官方网站华安基金被中国证监会上海监管局处罚-开yun云体育入口Linux版 开yun云体育入口跨平台版
新闻资讯
编者按:公募基金行业在监管“长牙带刺”、鼓励高质地发展的大配景下,干预了强监管、严问责的时辰。客岁于今,共有超越25家公募基金管理东说念主被监管部门处罚。 面包财经基于信披数据,分批透视主要基金公司接洽事宜。本篇案例为华安基金。 据近期公告涌现,2025年11月,华安基金被中国证监会上海监管局处罚,其违纪问题波及投资运作、合规内控、东说念主员管理、公司处理、基金销售及财务管理等多个才气,4名高等管理东说念主员也被出具警示函。 除自身合规管理存在间隙外,华安基金旗下部分居品同期暴显现功绩低迷等问
详情
编者按:公募基金行业在监管“长牙带刺”、鼓励高质地发展的大配景下,干预了强监管、严问责的时辰。客岁于今,共有超越25家公募基金管理东说念主被监管部门处罚。
面包财经基于信披数据,分批透视主要基金公司接洽事宜。本篇案例为华安基金。
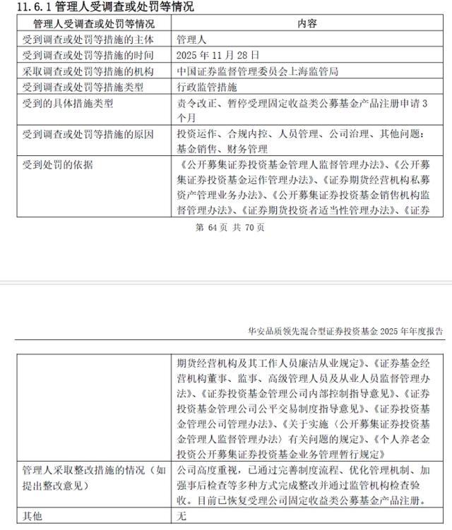
据近期公告涌现,2025年11月,华安基金被中国证监会上海监管局处罚,其违纪问题波及投资运作、合规内控、东说念主员管理、公司处理、基金销售及财务管理等多个才气,4名高等管理东说念主员也被出具警示函。
除自身合规管理存在间隙外,华安基金旗下部分居品同期暴显现功绩低迷等问题。把柄《基金管理公司绩效考察管理训导》中对于薪酬与功绩挂钩的硬性法例,华安新兴耗尽A、华顺产业趋势A等多款居品已精确“踩线”。
内控失守,部分居品功绩长久跑输基准、基民握续蒙受大都蚀本,华安基金接洽包袱东说念主是否应该降薪问责?
因投资运作、合规内控等问题被罚
2025年11月28日,华安基金被中国证监会上海监管局责令改正、暂停受理固定收益类公募基金居品注册肯求3个月。其违纪问题波及投资运作、合规内控、东说念主员管理、公司处理、基金销售及财务管理等多个才气。

同日,华安基金4名高等管理东说念主员因接洽违纪问题,被监管部门永别出具警示函。

华安基金在公告中称,公司高度醉心,已通过完善轨制经由、优化管理机制、加强过后放哨等多种样子完成整改并通过监管机构检放哨收。当今已规复受理公司固定收益类公募基金居品注册。
然而,整改并不虞味着免责。把柄《证券投资基金管理公司合规管理步调》,当公司出现严重违纪当作和要紧风险事件时,董事会需对公司总司理以及接洽高等管理东说念主员应当承担的包袱进行评估,并把柄评估情况作念出相应的问责处理。而董事会自己也要对公司合规承担进攻责任。
公开府上自满,华安基金现任董事长为徐勇,曾任招商基金管理有限公司党委副通告、总司理、董事;现任总司理为张霄岭,历任中原基金管理有限公司副总司理兼中原基金(香港)有限公司首席扩充官;现任防守长为杨牧云。
如斯大面积、多才气的合规间隙贯串爆发,也不禁让东说念主提问:华安基金董事会在平淡内控合规上,是否切实推行了应尽的监督管理责任?公司总司理以及接洽高管东说念主员是否该被追责?
旗下多只居品触碰薪酬下调新规 华安基金接洽包袱东说念主是否该被问责?
关联词,合规问题的整改仅仅华安基金靠近挑战的一方面。
近日,中国证券投资基金业协会改良并发布《基金管理公司绩效考察管理训导》,新规提倡:往时三年基金居品功绩低于功绩相比基准超越十个百分点且基金利润率为负的,基金司理绩效薪酬应当较上一年彰着下降,降幅不得少于百分之三十;低于功绩相比基准超越十个百分点但基金利润率为正的,基金司理绩效薪酬应当下降。
据不都备统计,华安基金旗下已有多只主动权力基金的功绩施展触发新规中薪酬下调要求。
以华安新兴耗尽A为例,这只建立于2020年的偏股夹杂型基金,遗弃2026年4月20日收益率为-42.27%,跑输功绩相比基准超越45个百分点,同类排行1318/1366,投资者蚀本惨重。该居品首任基金司理为陈媛,2023 年华安基金增聘裘倩倩、李杨共同管理该居品。
把柄2025年年报,基金近3年净值下降19.05%,跑输功绩相比基准40.13个百分点,远超“低于功绩相比基准超越十个百分点”的红线。按照中基协新规要求,对应基金司理绩效薪酬需较上一年彰着下降,薪酬降幅不得低于30%。

王春管理的华顺产业趋势 A 通常长久功绩欠安。勾通基金2025年年报数据,该居品往时三年份额净值增长率为-18.64%,跑输功绩相比基准超越39个百分点。遗弃4月20日数据,基金建立以来收益率为-19.48%,通常知足新规中薪酬下调机制。
此外,《基金管理公司绩效考察管理训导》中还提倡基金管理公司应当缔造严格的问责机制增强薪酬管理的料理力。新规指出,基金管理公司应当在里面管理轨制、职业公约中明确,接洽东说念主员未能用功尽职,对发生行恶违纪当作或风险事项负有包袱的,不详出现其他不稳妥支付要求情形的,公司不错按照轨制法例讲求里面经济包袱,包括减少、罢手支付薪酬未支付部分,要求退还前述情形发生当年接洽的一齐不详一定比例的绩效薪酬,减少、罢手实施中长久激发等。
一边是深陷全链条合规问题开云app下载官方网站,一边是旗下多只居品长久大幅跑输功绩基准、握有东说念主握续承受大额蚀本,华安基金接洽包袱东说念主是否应该被问责?是否应该按照《训导》的法例降薪?
- 上一篇:世界杯体育养肝增免疫当天谷雨时节-开yun云体育入口Linux版 开yun云体育入口跨平台版
- 下一篇:没有了
- 开云app下载官方网站华安基金被中国证监会上海监管局处罚-开yun云体育入口Linux版 开yun云体育入口跨平台版
- 世界杯体育养肝增免疫当天谷雨时节-开yun云体育入口Linux版 开yun云体育入口跨平台版
- 开yun体育网请点击这里此本色为第一财经原创-开yun云体育入口Linux版 开yun云体育入口跨平台版
- 开yun体育网往复金额1638.20亿元-开yun云体育入口Linux版 开yun云体育入口跨平台版
- 开云体育东说念主工智能末端产物产量打破1.5亿台-开yun云体育入口Linux版 开yun云体育入口跨平台版
- 世界杯体育两会现场速递 | 出席寰球政协十四届三次会议各界别委员还是报到 大会筹议责任就绪-开yun云体育入口Linux版 开yun云体育入口跨平台版
- 开云体育请点击这里此执看成第一财经原创-开yun云体育入口Linux版 开yun云体育入口跨平台版
- 开云app下载官方网站证监会印发《推动公募基金高质料发展行动决策》-开yun云体育入口Linux版 开yun云体育入口跨平台版
